
本文自南都·湾财社。
采写 | 南都·湾财社记者 罗曼瑜
编辑 | 子衿
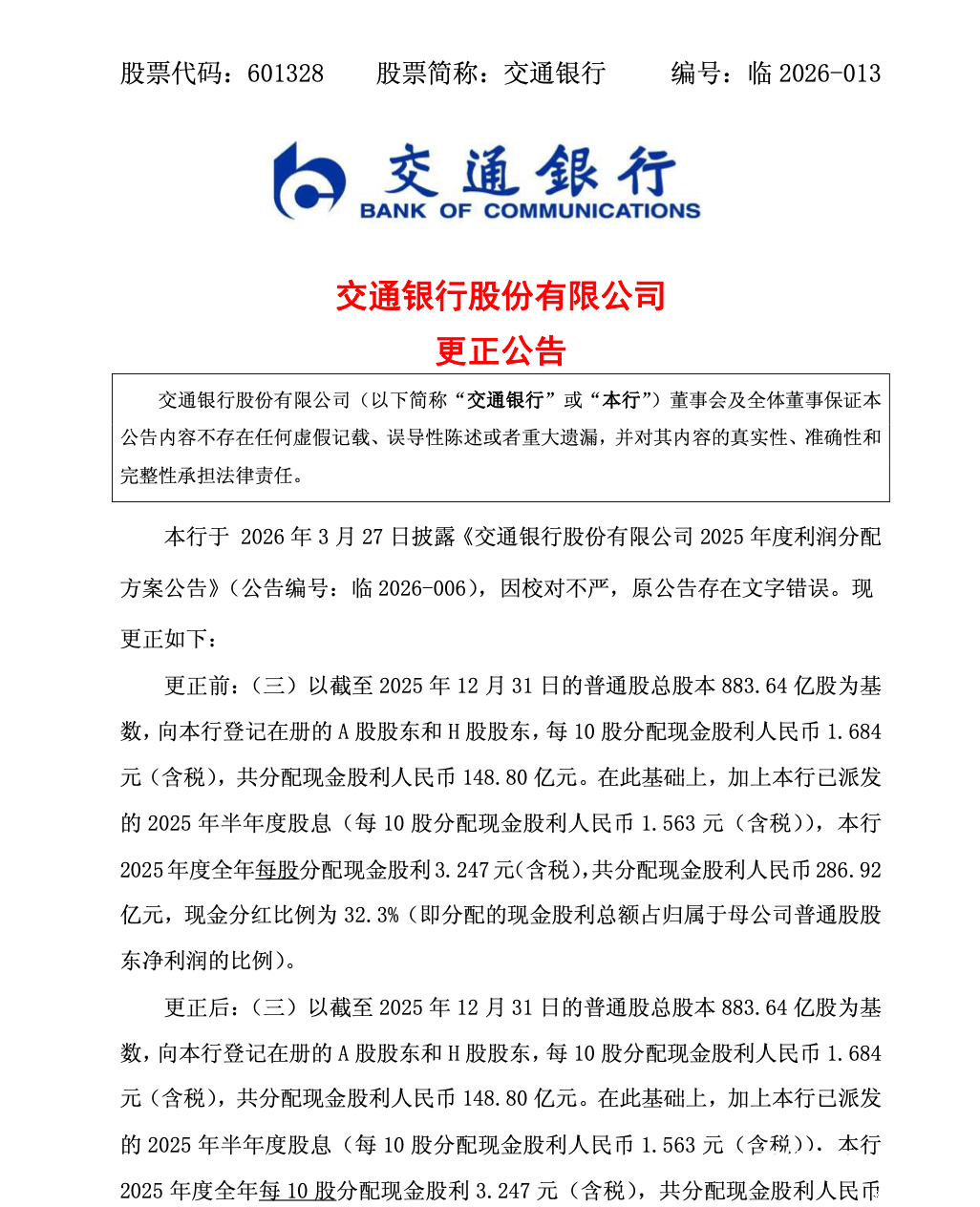
3月30日,交通银行发布更正公告称,就3月27日披露的《交通银行股份有限公司2025年度利润分配方案公告》中出现的文字错误致歉。公告称,此次错误系校对不严所致,除相关文字更正外,公告其余内容均保持不变。
据悉,交行在此前公告中将“本行2025年度全年每10股分配现金股利3.247元(含税)”误写成了“本行2025年度全年每股分配现金股利3.247元(含税)”,即把“每10股”误写成了“每股”。交通银行对此向投资者致歉,并表示将进一步强化信息披露的编制与复核工作,确保信息披露质量。
根据此前交行2025年度利润分配方案公告,以截至2025年12月31日的普通股总股本883.64亿股为基数,向该行登记在册的A股股东和H股股东,每10股分配现金股利人民币1.684元(含税),共分配现金股利人民币148.80亿元。
在此基础上,加上已派发的2025年半年度股息(每10股分配现金股利人民币1.563元(含税)),交行2025年度全年共分配现金股利人民币286.92亿元,现金分红比例为32.3%,该比例为分配的现金股利总额占归属于母公司普通股股东净利润的比值。
交行2025年年报同时披露,该行2025年实现营业收入2650.71亿元,同比增长2.02%;实现归属于母公司股东的净利润956.22亿元,同比增长2.18%。在2025年度业绩说明会上,交行行长张宝江还提及,该行在“十四五”期间累计向全体股东分配现金股利1239亿元,且分红比率已连续14年保持在30%以上。
秦安配资提示:文章来自网络,不代表本站观点。